无障碍

《2026年上海市高中阶段学校考试招生工作实施细则》公布

发布日期:2026-03-20 来源:上海市教育考试院 字体 [ ]

根据《上海市教育委员会关于印发<上海市初中学业水平考试实施办法>的通知》(沪教委规〔2023〕5号)《上海市教育委员会关于2026年上海市高中阶段学校招生工作的若干意见》(沪教委基〔2026〕2号,以下简称《若干意见》)等,现就2026年上海市高中阶段学校考试招生工作提出如下要求:

一、考试组织

 

(一)考试安排

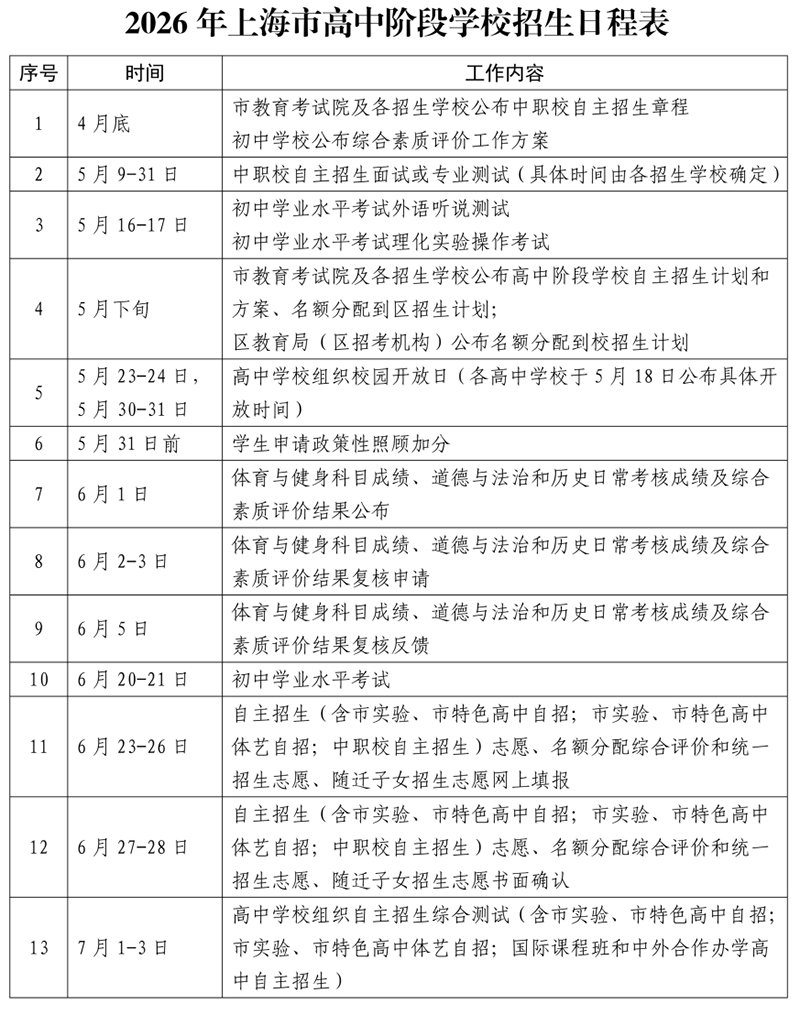
上海市高中阶段学校招生(以下简称“中招”)以初中学业水平考试(以下简称“学业考试”)语文、数学、外语、道德与法治、历史、体育与健身和综合测试(含物理、化学、跨学科案例分析、物理和化学实验操作)的成绩作为录取的基本依据,总分750分。具体考试时间安排详见下方↓

1.png

(二)考务组织

1.学业考试全部安排在标准化考点进行,按照国家教育考试的标准和要求规范组织考试。

2.回户籍地或居住证登记地址所在区参加中招报名(以下简称“跨区报名”)的学生,在学籍所在区参加学业考试。往届生、返沪生在报名所在区参加学业考试。

3.残疾学生参加考试可申请相应合理便利,相关要求和工作另行通知。

4.语文、数学、外语、道德与法治、历史5门科目统一考试和综合测试笔试实行全市统一网上评卷;物理和化学实验操作考试评卷和其他科目考试评定工作由各区教育局组织实施。评卷工作须切实做到安全保密、规范管理、统一标准、公平公正。

5.学生若对本人成绩有异议,可在成绩发布后的规定时间内,通过“上海招考热线”网站(www.shmeea.edu.cn,下同)申请成绩复核。成绩复核主要核查答题纸姓名、报名号等是否与学生本人对应,试题有无漏评、漏阅,小题得分是否漏计,各小题得分合成后是否与提供给学生的成绩一致等,不重新评卷。复核结果由市教育考试院通过“上海招考热线”网站反馈学生。学生本人及家长(监护人)不可查阅试卷、答卷以及相关考试视频监控录像。

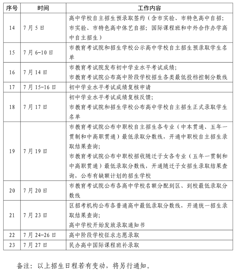
二、志愿填报

中招志愿填报在学业考试后、成绩发布前进行,由市、区招考机构共同组织,相关工作日程详见下方↓。学生须在规定时间内登录“上海招考热线”网站进行志愿填报。填报完成后,学生本人及家长(监护人)须进行志愿书面确认,其网上填报的志愿方可生效。

2.png

3.png

(一)自主招生志愿

自主招生志愿分为四个类别,均可兼报。

1.市实验性示范性高中、市特色普通高中自主招生(以下简称“市实验、市特色高中自招”):合计2个志愿,志愿不分先后。

2.市实验性示范性高中、市特色普通高中优秀体育学生、艺术骨干学生自主招生(以下简称“市实验、市特色高中体艺自招”):合计2个志愿,志愿不分先后。填报该志愿的学生须是通过相关资格确认的学生,同时具备两类资格的学生可兼报。

3.国际课程班和中外合作办学高中自主招生:志愿填报由相关招生学校自行组织,无须在“上海招考热线”网站上填报。

4.中职校自主招生:设有中本教育贯通培养模式(以下简称“中本贯通”)、五年一贯制培养模式(以下简称“五年一贯制”)和中高职教育贯通培养模式(以下简称“中高职贯通”)、中职校提前招生(需面试或测试,以及需要市级优秀体育学生资格确认的专业,下同)三个类别,可兼报。填报有面试或专业测试要求的志愿,学生应先报名参加并通过相关招生学校组织的面试或专业测试;填报中职校优秀体育学生专业志愿,学生须先通过相关资格确认。

中职校自主招生各类别志愿设置如下:

中本贯通:2个平行志愿。仅限完成中招报名的上海户籍学生填报。

五年一贯制和中高职贯通:合计5个平行志愿。

中职校提前招生:3个平行志愿。

(二)名额分配综合评价志愿

名额分配综合评价志愿分为“名额分配到区”和“名额分配到校”两个类别,可兼报。

1.“名额分配到区”:1个志愿。完成中招报名的学生均可填报。

2.“名额分配到校”:2个平行志愿。仅限不选择生源初中在籍在读满3年的应届初三学生填报。学生填报资格由毕业学校认定,并须于补报名结束后公示5个工作日,公示无异议后报区教育行政部门备案。往届生、返沪生及跨区报名的应届初三学生不能填报“名额分配到校”志愿。

(三)统一招生志愿

统一招生志愿分为“1至15志愿”和征求志愿,完成中招报名的学生均可填报。

区级优秀体育学生、艺术骨干学生资格确认由所在区的教育行政部门负责并公示。通过资格确认的区级优秀体育学生、艺术骨干学生可在“区级优秀体育学生、艺术骨干学生”志愿栏内填报1个志愿。

“1至15志愿”未被录取的学生,由区招考机构负责在有剩余招生计划的学校或专业中进行征求志愿填报。

(四)其他说明

1.填报志愿时,学生须仔细阅读各区中招实施细则和各招生学校的招生方案,根据各校招生计划、招生要求、住宿条件和收费标准等慎重填报。请特别注意填报学校是本部还是分校或校区、招生代码(6位数)、学校属性(公办或者民办,高中或者中职校)等信息。

2.填报自主招生志愿的学生也应填报名额分配综合评价志愿和统一招生志愿。若学生在自主招生录取批次被正式录取,其填报的名额分配综合评价志愿和统一招生志愿自然失效。

3.有身体条件及其他特殊要求的中职专业志愿,学生须符合相关要求才能填报。若学生因不符合招生要求而被学校退档,则无法再被其他学校录取。

4.在“中职校提前招生”类别中,若个别专业因录取人数太少而无法成班,招生学校可根据学生志愿、计划及招生章程等,在本校同类别其他专业中进行调剂。

5.部分中职校在统一招生录取投档时不分专业,由招考机构根据学校的招生计划投档到学校或专业大类。学生进校后,学校根据学生成绩及志愿进行专业分班和调剂。

6.上海市应届初三学生在学籍学校进行志愿签字确认,往届生、返沪生在报名所在区招考机构进行志愿签字确认,签字确认时不可更改任何志愿信息。志愿签字确认后,市、区招考机构不受理以任何理由提出的更改志愿、顺延志愿、放弃志愿和补填志愿等申请。

三、招生录取

中招录取分三个批次进行,录取顺序依次为自主招生录取、名额分配综合评价录取、统一招生录取。学生被志愿学校录取后,不得要求更改录取结果。

(一)自主招生录取

自主招生录取在学业考试后进行。录取顺序依次为:(1)市实验、市特色高中自招录取;(2)市实验、市特色高中体艺自招录取;(3)国际课程班和中外合作办学高中自主招生录取;(4)中职校自主招生录取。

高中招生学校须于5月上旬完成自主招生录取方案,经市、区教育行政部门同意后,报市教育考试院备案,并由市教育考试院及招生学校于5月底前公布。高中学校自主招生采用网上签约预录取的方式,预录取数不得超过招生计划数。学生只能与一所高中学校签约,预录取后不得更改或放弃。

1.市实验、市特色高中自招录取

市教育考试院根据学生志愿,同时投档至学校。招生学校确定人选并通知学生参加综合测试,经学校招生领导小组讨论确定拟预录取名单后,通知学生在规定时间内进行预录取签约。

预录取学生的学业考试总成绩(含政策性照顾加分,下同)须达到市自主招生最低投档控制分数线方可被正式录取。

2.市实验、市特色高中体艺自招录取

市教育考试院根据学生志愿,同时投档至学校。招生学校确定人选并通知学生参加综合测试,经学校招生领导小组讨论确定拟预录取名单后,通知学生在规定时间内进行预录取签约。招生学校应按计划数足额进行预录取签约。

优秀体育学生的学业考试总成绩须达到市自主招生最低投档控制分数线方可被正式录取;艺术骨干学生的学业考试总成绩须达到招生学校自主设定的最低投档控制分数线(不低于市自主招生最低投档控制分数线)方可被正式录取。

3.国际课程班和中外合作办学高中自主招生录取

国际课程班招生学校根据公布的招生方案,按照招生计划自主预录取。已完成中招报名的学生须根据招生学校要求在规定时间内进行预录取签约。

公办普通高中国际课程班预录取签约的学生,学业考试总成绩须达到市自主招生最低投档控制分数线方可被正式录取。民办普通高中国际课程班预录取签约的学生,学业考试总成绩须达到招生学校自主设定的最低投档控制分数线方可被正式录取。

民办普通高中国际课程班招收的非上海市生源学生(学生须为2008年9月1日以后出生的应届初三学生或初中毕业生)应符合学校招生方案的招收要求,不得以非上海市生源招生名义招收上海市户籍应届初三学生,或已参加2026年上海市中招报名但学业考试总成绩未达到学校招收要求的学生。

中外合作办学的上海七宝德怀特高级中学招生录取办法按照民办高中国际课程班招生录取方式执行。

4.中职校自主招生录取

中职校须于3月下旬完成自主招生录取方案,经上级主管部门(贯通类专业同时须经贯通高校)同意后,报市教育考试院备案。市教育考试院及招生学校于4月底前公布自主招生录取方案。

中职校自主招生录取由市教育考试院根据学生学业考试总成绩和志愿,以“分数优先、遵循志愿、一轮投档”的平行志愿方式,由高分到低分,按学校招生计划1:1比例投档(末位同分时同分同投)。录取顺序依次为:(1)中本贯通;(2)五年一贯制和中高职贯通;(3)中职校提前招生。

中本贯通录取学生的学业考试总成绩须达到普通高中最低投档控制分数线;五年一贯制和中高职贯通录取学生的学业考试总成绩须达到相应的最低投档控制分数线。

学生如果被中职校自主招生志愿学校录取,其填报的名额分配综合评价和统一招生志愿自然失效。

(二)名额分配综合评价录取

名额分配综合评价录取在自主招生录取后进行。名额分配综合评价录取的总分由学业考试总成绩和综合素质评价成绩两部分构成。录取顺序依次为:(1)“名额分配到区”录取;(2)“名额分配到校”录取。

1.“名额分配到区”录取

市教育考试院依据学生志愿,根据学生学业考试总成绩和综合素质评价成绩,以学生报名所在区为单位,对达到相应最低投档控制分数线的学生,从高分到低分依次投档,确定录取名单。

2.“名额分配到校”录取

市教育考试院依据学生志愿,根据学生学业考试总成绩和综合素质评价成绩,以学生所在初中学校为单位,对达到相应最低投档控制分数线的学生,从高分到低分按平行志愿方式投档,确定录取名单。

3.名额分配综合评价录取末位投档排序规则

“名额分配到区”和“名额分配到校”投档末位同分时,按下列规则排序录取:

第1位序,经公示享受同分优待的学生优先。

第2位序,比较综合素质评价成绩,高者优先。

第3位序,比较语文、数学、外语三科合计成绩,高者优先。

第4位序,比较数学成绩,高者优先。

第5位序,比较语文成绩,高者优先。

第6位序,比较学业考试综合测试(含物理、化学、跨学科案例分析、物理和化学实验操作)成绩,高者优先。

(三)统一招生录取

1.“1至15志愿”招生录取

“1至15志愿”招生录取由各区招考机构负责。各区招考机构根据学生学业考试总成绩和志愿,按平行志愿方式,从高分到低分进行录取。

区级优秀体育学生、艺术骨干学生的录取规则由各区教育行政部门制定,学生录取总成绩达到区规定的要求方可录取。

2.征求志愿招生录取

“1至15志愿”未被录取的学生,由各区招考机构负责进行征求志愿录取。

民办普通高中国际课程班如在自主招生录取批次中未完成招生计划,可在征求志愿阶段进行补录取,录取学生总数不得超过规定的计划数。录取名单须上报市教育考试院。

国际课程班招生学校不得补录已被上海市高中阶段各类学校录取的学生。如有违规,一经查实,取消学生国际课程班录取资格,学校招生计划缺额不再递补。

上海市友谊中学、上海市体育中学可在征求志愿阶段自主补录未被其他学校录取且符合学校招生要求的学生。

四、工作要求

(一)各区要根据市教委有关精神严格执行全市统一的中招政策和有关规定,认真制定本区的中招工作实施细则,规范做好各项组织工作。完善招生工作信息公开制度、信访接待制度、招生录取全流程监督检查制度,加强对招生工作的监督和管理,确保上海市中招工作规范、有序、平稳。

(二)各招生学校的招生简章、招生方案、招生宣传材料等内容必须真实准确,并由学校承担相应的责任。无专业限制的招生学校不得自行设置体检规定和男女性别比例。中职校根据专业要求设置的专业体检规定,必须为确实影响学生学习和未来升学就业的要求,原则上要有设置依据。

(三)各初中学校要正确引导学生根据本人实际情况,科学合理填报志愿。充分尊重学生的自主选择,不得以任何理由限定学生报考学校或代替学生填报志愿。

(四)各区招考机构要加大招录信息化平台建设力度,严格按照全市统一的信息标准处理各类数据,保证数据的准确、安全。做好人员、设施设备保障工作,严格按市教委下达的学校招生计划投档。按市级统一要求制定本区统一招生录取批次末位同分录取规则,并事先对社会公布。严格执行“最低投档控制分数线”的要求,根据学生学业考试总成绩、志愿和招生计划按序投档,自然形成学校实际最低录取分数线。遵守保密制度,严防学生报名信息、志愿信息、考试信息泄露,杜绝舞弊事件发生。确保招生录取工作的安全、有序、高效。

招生工作完成后,各区招考机构将招生录取信息上报市教育考试院,录取信息作为高中阶段各类学校新生入学注册的依据。

(五)中招各类最低投档控制分数线按照学业考试总成绩(满分750分)划定。