无障碍

2022年上海市普通高等学校招生录取工作日程公布

发布日期:2022-07-10 来源:上海教育 字体 [ ]

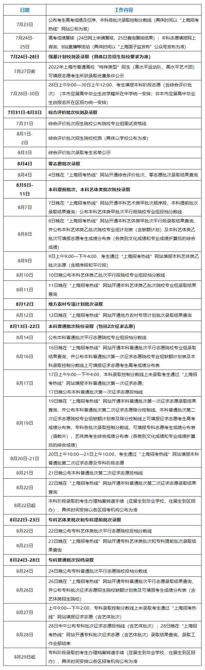
2022年上海市普通高等学校招生录取工作日程公布,一起来看↓↓↓

1.jpg

注:录取进程请及时关注“上海招考热线”网站及“上海国子监发布”公众号相关信息。