近日,教育部联合国家卫生健康委等四部门印发《营养与健康学校建设指南》,对适应儿童青少年生长发育需要,推动学校营养与健康工作,规范学校营养与健康相关管理行为作出要求。具体内容跟教育小微一起来看↓↓↓
《指南》明确了适用范围,即适用于全日制普通中、小学校营养与健康学校的建设,普通高校、中等职业学校、幼儿园建设营养与健康学校可参照执行。
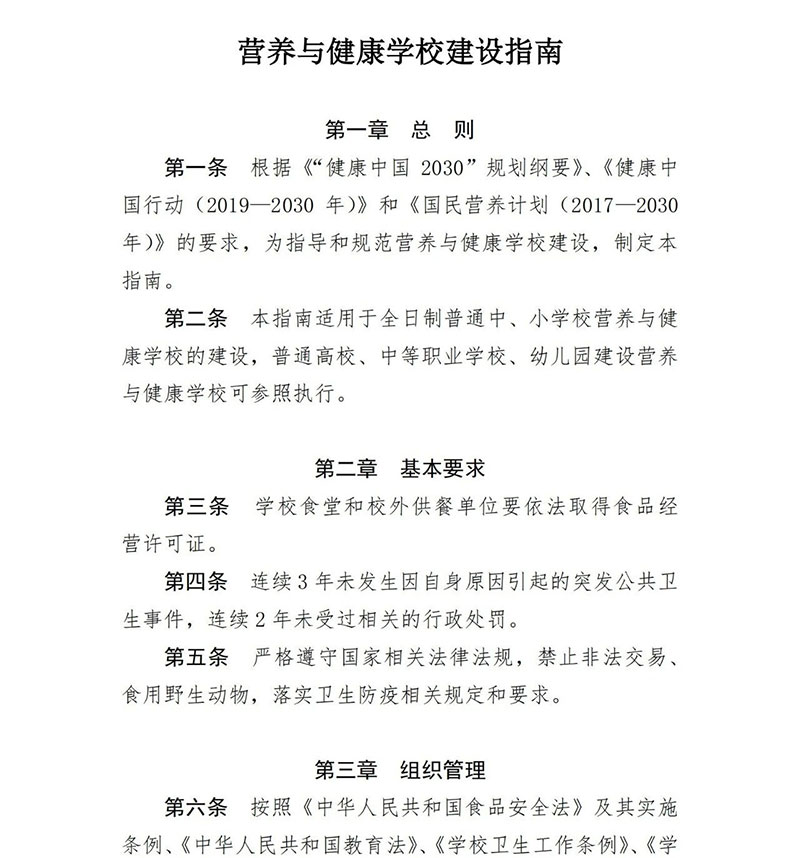
《指南》规定了主要建设内容。
一是健康教育。包括建立健全健康教育制度,拓展健康教育课程资源,明确健康教育课程课时安排,配备专(兼)职健康教育教师并定期接受相关培训,开展多种形式的主题健康教育活动等内容。
二是食品安全。主要包括学校食堂和校外供餐单位要建立健全食品安全管理制度,学校食堂要实施“明厨亮灶”和分餐制度,建立学校相关负责人陪餐制度和家长陪餐制度等内容。
三是膳食营养保障。对学生餐的食物种类、烹调方法,专(兼)职营养指导人员的配备等方面作出要求。
四是营养健康状况监测。包括建立健全学生健康体检制度,建立学生健康档案,反馈体检结果,提出有针对性、有效的综合干预措施等内容。
五是突发公共卫生事件应急。主要包括建立突发公共卫生事件报告制度,制定学校突发公共卫生事件应急处置预案和规程,开展学校突发公共卫生事件应急处置、防控知识及技能宣传和培训等内容。
六是运动保障。对学生运动理念和方法、学校体育场地设施配备、体育课设置、体育教师健康教育培训和考核等作出规定。
七是卫生环境建设。包括校园环境卫生,符合用眼卫生要求的学习环境,向学生提供免费、充足、符合卫生标准的白开水或直饮水,配备洗手、消毒设施或用品,建设无烟校园等内容。
一起来看《指南》全文——







